我校陈红专团队与上海交通大学团队合作发表中国人群胃癌泛基因组分析成果
发布时间:2022.09.30点击:564
自20年前首次发布以来,人类参考基因组(目前为GRCh38版本)显著促进了生物医学研究。但由于构建人类参考基因组的DNA样本取自少数个体,因此仍存在样本选择不充足等局限性,难以完整反映不同地区、不同种族人群的基因组多样性。为此,科研人员探索了一种新方法,即泛基因组学方法,来研究人类参考基因组中的缺失序列,提高其完整性。
泛基因组指某个群体中所有个体基因组的总和,相较于单个人类参考基因组更能反映遗传多样性。泛基因组由核心基因(所有个体共享)、非必需基因(部分个体共享)和独特基因(个体特异性)组成,后两种基因类型也被称为基因存在-缺失变异(PAV)。2019年,上海交通大学医学院附属瑞金医院于颖彦教授、上海交通大学生命科学技术学院韦朝春教授团队合作开发了一种人类泛基因组分析工具——“HUPAN”,可基于WGS数据构建人类泛基因组,并对人类基因组中可能包含的PAV进行表征。
近日,于颖彦教授、韦朝春教授团队与上海交通大学医学院附属瑞金医院朱正纲教授、上海中医药大学交叉科学研究院陈红专教授团队合作在Nature Communications上发表了一篇题为“Pangenomic analysis of Chinese gastric cancer”的文章。研究团队通过HUPAN分析了185 对(370 个样本)胃癌和正常组织的WGS深度测序数据,并表征了人类胃癌的PAV图谱。该研究还鉴定出染色体9q34.2上的预测基因GC0643为肿瘤抑制基因。

文章发表在Nature Communications
主要研究内容
研究团队使用HUPAN分析了185对胃癌、癌旁组织(共370个样本)的WGS深度测序数据,构建了包含人类参考基因组(GRCh38)和80.88 Mbp新序列的胃癌泛基因组(GCPAN)(图1)。其中,新序列中至少包含14个新基因。随后,将个体基因组以泛基因组作为参照比对,识别出胃癌患者个体中的PAVs。研究团队在胃癌患者中共发现261个非必需基因,其中195个非必需基因属于癌旁和癌组织共有基因(186个人类参考基因组基因和9个新序列基因);GRCh38中非必需基因的比例为1.08-1.11%。

图1. GCPAN的组成。来源:Nature Communications
为找出胃癌人群的癌症易感基因,研究团队将上述非必需基因与两个独立的基因组测序数据集(263人来自西蒙斯基因组多样性项目“SGDP”;90人来自中国汉族)进行了比较,并绘制了胃癌人群的PAV图谱(图2)。结果显示,有4个非必需基因(GSTM1、UGT2B17、ACOT1和SIGLEC14)在胃癌人群中高度缺失。UGT2B17在所有亚洲个体中都高频率缺失,GSTM1和SIGLEC14在东亚个体中高频率缺失,ACOT1在中国汉族人群中的缺失频率较高。
UGT2B17和GSTM1在化学致癌信号通路中富集,这一发现部分解释了东亚人特别是中国汉族人胃癌的高发病率。SIGLEC14的功能缺失可能导致肿瘤坏死因子α分泌不足,这是微生物感染中的基本细胞因子。ACOT1被确定为人类和古人类基因组之间的共同缺失变异,且表达与胃癌预后不良有关。

图2. 非必需基因的缺失变异和功能富集。来源:Nature Communications
研究团队使用上述得到的GCPAN,从非GRCh38序列预测了82个蛋白质编码基因(图3)。在这82个基因中,有14个预测基因的重复元件小于50%。通过三代测序的长读长序列进行染色体定位研究,发现了可以成功定位到染色体9q34.2位点的GC0643基因。
通过mRNA探针原位杂交,研究发现GC0643的mRNA表达明显定位于胃上皮细胞质。更重要的是,GC0643基因在癌细胞中的过表达显示出较强的肿瘤抑制性。经功能验证,基因GC0643是肿瘤抑制基因,其缺失或失活与胃癌的发生密切相关。目前,GC0643基因已被NCBI数据库认证。

图3. 预测基因GC0643的染色体位置和功能。来源:Nature Communications
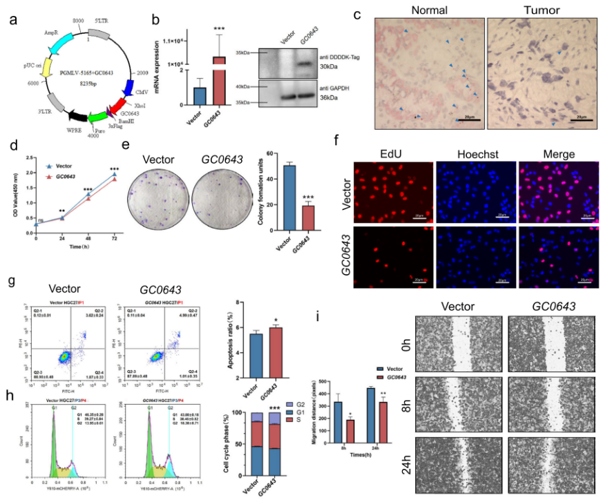
在来自亚洲患者的胃癌细胞系HGC27中加入GC0643真核表达载体后,研究团队在mRNA和蛋白质水平上检测到了GC0643的基因表达(图4)。GC0643基因的过表达显著抑制了细胞生长和集落形成。在GC0643过表达的癌细胞中,淋巴细胞活化和解毒通路被上调;伤口愈合、细胞因子介导的信号传导和细胞分裂被下调。此外,与对照组相比,GC0643过表达显著抑制了细胞迁移,shRNA在敲低GC0643基因后,细胞迁移抑制明显逆转。

图4. GC0643基因的生物学功能。来源:Nature Communications
综上所述,研究团队通过结合人类参考基因组和非参考序列开发了一种癌症基因组学研究的新策略,从185对胃癌和正常黏膜中构建了GCPAN。与非亚洲健康人群相比,基因ACOT1、GSTM1、SIGLEC14和UGT2B17在中国汉族甚至亚洲人群中都高度缺失,这四种基因与亚洲人群中胃癌的高发病率存在潜在关联。此外,研究团队还确定了GC0643是胃癌的抑癌基因。以上研究成果为解析中国人群胃癌高发的分子遗传学背景提供了重要参考。(“测序中国”微信公众号、科技处)

